SAM - Simple Automotive Module
GTSparkplugs Header
Click for Contact Page Click for Contact Page
SAM - CPU

SAM - CPU


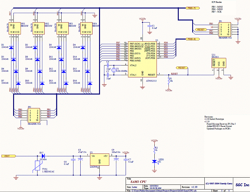
This is the core of the project, well that might be overstated but this is the CPU and the power supply schematic. The AVR AT90S2313 is the CPU of choice. ATMEL may have other CPU's that are pin compatible as well, It's been a while since I looked, but that's up to you to check! The CPU is reset by a Dallas Semiconductor DS1811 that will reset the CPU if the voltage goes lower then spec. This is not absolutely necessary but in an automotive environment it can be a problem to have the CPU come up while the engine is cranking and with a low battery the power is not so stable where you can assume a clean start and run. This keeps things in order during those conditions.

The options for inputs allow for a few interesting things. One was a set BCD switches that are decoded with a small amount of pins. Remember you only have a limited set of I/O pins and if you use the BCD Style inputs, you can't use other things like the Auxiliary I/O and such. Plan you I/O use carefully before stuffing parts. Programming can be done by the standard AVR 5x2 header while in circuit unless something in the I/O on those pins messes you up or if you have outputs on those pins they may be activated during the programming. I use a low cost burner to program the AVR that's my preferred way to load them up. I should test it, but I'll leave that up to you.

Port B on the AVR is also brought out to a header for expansion off board if needed.

Remember the Schematic PDF is HERE if you want a clean or printable copy of the entire schematic.